DENOMINACIÓN
Con la denominación de SOCIEDAD COOPERATIVA DE ENSEÑANZA "COLEGIO VIZCAYA", se constituye en Zamudio (Vizcaya), Barrio Galbarriatu, 6, una Cooperativa de Enseñanza que acoge a padres y alumnos mayores de edad sujeta a los Principios y Disposiciones de la Ley 4/1993, 24 de junio de Cooperativas de Euskadi, aprobada por el Parlamento Vasco así como a los preceptos legales y a los presentes Estatutos.
OBJETO
La cooperativa tiene como objeto resolver cooperativamente la educación de los hijos asociados a través de sus propios centros docentes y los que en el futuro pueda constituir, descartándose toda idea de lucro, y de acuerdo con el Proyecto Educativo aprobado por la comunidad escolar.
DURACIÓN
La cooperativa se constituye por tiempo indefinido
DOMICILIO SOCIAL
El domicilio social se establece en Zamudio (Bizkaia), Barrio Galbarriatu, 6.
AMBITO TERRITORIAL
El ámbito de actuación de esta cooperativa se circunscribe en la Comunidad Autónoma del País Vasco.
SOCIOS
Las personas físicas o jurídicas que, sin participar directamente en la actividad cooperativizada, puedan contribuir a la consecución del objeto social y acrediten un interés común con los restantes socios.
Los socios que dejen de ser beneficiarios directos y deseen participar en la cooperativa adquirirán la condición de socios colaboradores. Los acuerdos de admisión de socios colaboradores, que podrán serlo por tiempo determinado, serán adoptados por el Consejo Rector y sometidos a ratificación de la primera Asamblea General que se celebre. Los acuerdos adoptados por el Consejo Rector establecerán las condiciones de colaboración y los derechos y deberes de los socios colaboradores.
Podrán adquirir la condición de socios, que se denominarán colaboradores, aquellas personas físicas o jurídicas, públicas o privadas, que sin poder realizar plenamente el objeto social cooperativo, puedan colaborar en la consecución del mismo. Sus derechos y obligaciones se regularán por lo dispuesto en los Estatutos Sociales, y en lo no previsto por éstos, por lo pactado entre las partes. El conjunto de estos socios, salvo que sean sociedades cooperativas, no podrán ser titulares de más de un tercio de los votos, ni en la Asamblea General ni en el Consejo Rector.
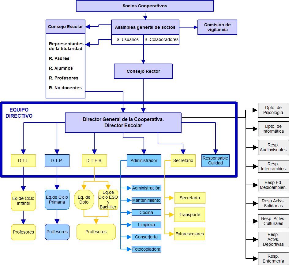
ORGANIGRAMA
ALIANZAS
